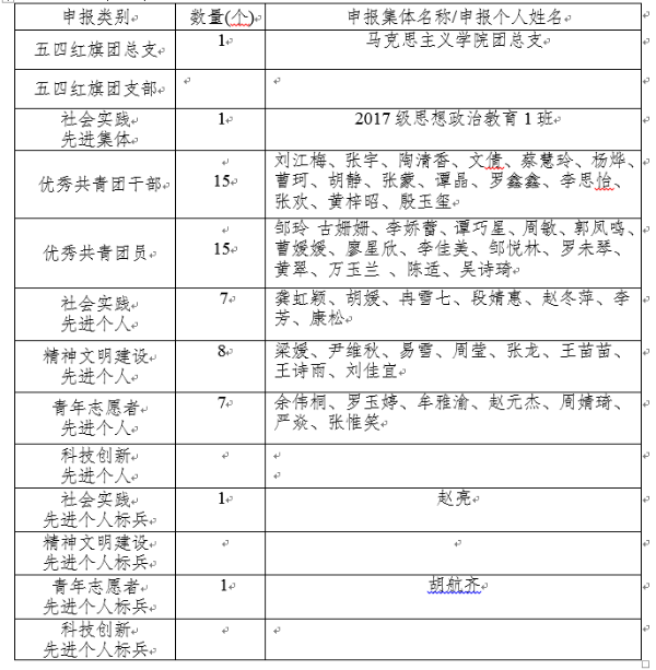
经过学生本人申报,按照学校学生处、团委相关通知文件,通过年级审核、学院学工领导小组决定对2019年度表现优秀的集体和先进个人进行评选。现在对初选结果公示如下:


如有意见,请于2019年4月15日之前以实名的方式反应情况,反应情况要求实事求是、客观、公正,具体来电来信必须有真实姓名和确实的联系方式,否则不予受理。
联系方式:
电话:49891882、13594180718
邮箱:427743953@qq.com
QQ:427743953
Betway必威西汉姆联官方网站学生工作办公室
2019.4.13